Pusat Bantuan

Pertanyaan Seputar Fitur Kendala Pesanan itemku

Q: Apa itu fitur Kendala Pesanan itemku?

A: Fitur Kendala Pesanan itemku adalah sebuah fitur dari itemku yang memberikan kesempatan bagi kamu dan penjual untuk berkomunikasi dan mencari solusi mengenai pesanan-pesanan yang sedang bermasalah. Komunikasi tersebut akan dilakukan dengan cara mengisi problem atau solusi yang telah disediakan itemku sesuai dengan dengan kondisi pesanan kamu, beserta dengan bukti yang akan diperlukan.

 

 

Q: Bagaimana cara aku mengajukan pesananku yang terkendala ke fitur Kendala Pesanan itemku sebagai pembeli?

A: Jika kamu mengalami kendala pada pesanan kamu yang sudah dalam status "Sudah Dikirim"  Pada Halaman Riwayat Pembelian, klik pesanan kamu yang sedang terkendala di status "Sudah Terkirim". Lalu tekan tombol "Ajukan Kendala".

Kamu juga dapat melihat pesanan kamu yang sedang dalam fitur Ajukan kendala pada Halaman Riwayat Pembelian ->Sudah Terkirim->Kendala Pesanan

 

 

 

 

Q: Bagaimana cara aku masuk ke fitur Kendala Pesanan itemku sebagai penjual?

A: Di web tokoku, kamu sebagai penjual dapat melihat pengiriman kamu yang terkena kendala di bagian "Kendala Pesanan" pada halaman beranda, atau pada Riwayat Pesanan -> Menunggu Konfirmasi -> Kendala Pesanan.

 

 

 

Q: Sebagai penjual, apa yang harus dilakukan saat menerima Kendala Pesanan?

A: Penjual wajib memberi respond dengan memberikan tanggapan atas kendala yang dihadapi pembeli, dan wajib penyertakan bukti pengiriman/penyelesaian yang valid. Jika penjual tidak memberikan bukti yang valid, maka akan dinyatakan telah melanggar Aturan Pengguna > Akun Penjual, Pembuatan Produk, dan Penjualan Produk > poin 31 dan dikenakan sanksi yang berlaku, kemudian status akhir pesanan akan ditentukan dari hasil penilaian tim terkait.

 

 

Q: Apakah semua pesanan aku yang terkendala bisa diselesaikan di fitur Kendala Pesanan itemku?

A: Fitur Kendala Pesanan itemku hanya dapat kamu akses di pesanan kamu yang ada didalam status "Sudah Terkirim".

 

 

Q: Jenis kendala apa saja yang bisa diselesaikan didalam fitur Kendala Pesanan?

A: Sebagai pembeli, kamu dapat melakukan komplain melalui fitur Kendala Pesanan itemku kepada Penjual untuk pesanan kamu yang terkena kendala, seperti:

1. Pesanan Belum Diterima

2. Pesanan Kurang/Tidak Sesuai

3. Akun/Voucher Bermasalah

 

 

Q: Solusi apa yang bisa aku ajukan di fitur Kendala Pesanan?

A: Kamu bisa mengajukan permintaan solusi untuk pesanan yang sedang terkena kendala berupa:

1. Solusi Pengembalian Dana, dan

2. Solusi Lengkapi Pesanan

 

 

Q: Produk apa sajakah yang tidak dapat diselesaikan didalam fitur Kendala Pesanan?

A: Berikut adalah daftar kategori dan jenis produk yang tidak dapat diselesaikan didalam fitur Kendala Pesanan: 

Airline Miles - Point KrysFlyer
Airline Miles - Point AsiaMiles
Airline Miles - Point AeroPlan
Airline Miles - Point ANA Mileage Club
Airline Miles - Point Flying Blue
Call of Duty - Gift CP
Call of Duty - Gift Battle Pass
Counter Strike: Global Offensive - Item (7 Hari)
Dota 2 - Item Gift
Dota 2 - Item (7 Hari)
Growtopia - Lock
Guild Wars 2 - Gold
League of Legends: Wild Rift - Gift Skin
League of Legends: Wild Rift - Gift Champion
Mobile Legends - Skin
Mobile Legends - Gift Hero
Mobile Legends - Gift Item (7 Hari)
RBL - RBX 5 Hari
Rust - Item (7 Hari)
Spotify - Upgrade Premium
Team Fortress 2 - Item (7 Hari)

 

 

Q: Bagaimana cara aku bisa melihat perkembangan status pesanan/pengiriman aku yang terkena kendala di fitur Kendala Pesanan itemku?

A:  Kamu dapat melihat perkembangan status pesanan/pengiriman kamu yang sedang dalam penyelesaian di fitur Kendala Pesanan itemku dengan menekan link Detail Status yang terdapat pada halaman Rincian Pesanan atau Rincian Kendala.

pada halaman RIncian Pesanan;

pada halaman Rincian Kendala;

Tampilan Detail Status Kendala;

 

 

Q: Berapa lama waktu yang diberikan ke masing-masing pihak untuk memberi respons pada fitur Kendala Pesanan itemku?

A:  Masing-masing pihak baik pembeli atau penjual akan diberikan waktu selama 24 jam untuk setiap respon. Kamu dapat melihat waktu yang tersisa untuk memberikan respon pada halaman Riwayat Pesanan -> Kendala Pesanan maupun halaman Rincian Kendala.

pada halaman Riwayat Pesanan;

pada halaman Rincian Kendala;

 

 

Q: Apa yang terjadi jika aku tidak memberi respons hingga melebihi 24 jam pada fitur Kendala Pesanan itemku?

A: Ini merupakan hal yang penting dan harus diperhatikan, karena:
- Jika kamu sebagai pembeli ataupun penjual tidak memberi respons hingga waktu yang ditentukan (24 jam), maka secara otomatis kendala pesanan ini akan dilanjutkan ke tahap selanjutnya yang bisa berupa perubahan status pada pesanan yang terkendala menjadi pesanan selesai ataupun pesanan dibatalkan

- Jika laporan kendala pesanan terselesaikan karena tidak ada respon dalam 24 jam, maka pesanan dinyatakan sudah tidak berkendala dan itemku tidak bertanggungjawab lagi atas laporan yang dibuat terkait pesanan tersebut setelahnya

 

 

Q: Apakah aku diperbolehkan membatalkan laporan di fitur Kendala Pesanan itemku?

A: Ada beberapa hal yang perlu diketahui sebelum kamu membatalkan laporan di fitur Kendala Pesanan itemku:
- Kamu dapat membatalkan laporan di fitur Kendala Pesanan itemku. Namun, jika itu dilakukan maka kendala akan dinyatakan sudah terselesaikan

- Kendala pesanan yang dibatalkan laporannya akan dinyatakan sudah tidak bermasalah dan itemku tidak bertanggungjawab lagi atas laporan yang dibuat terkait pesanan tersebut setelahnya

 

 

Q: Jenis bukti apakah yang bisa aku lampirkan pada fitur Ajukan Kendala saat aku memberi respons?

A: Berikut adalah jenis bukti yang bisa kamu lampirkan pada fitur ini:

Pembeli;

Top up - Bukti jumlah pesanan yang diterima/tidak diterima, Riwayat Purchase/Gift, Total Coins/Diamonds/dll, Player ID

Akun Game - Bukti akun bermasalah/tidak sesuai deskripsi, opsi login yang sudah terkait saat akun diterima, opsi login yang sudah diamankan pembeli

Akun Entertainment - Bukti akun bermasalah/tidak sesuai deskripsi, Login Credential

Voucher - Bukti voucher bermasalah. Riwayat Purchase/Redeem, Total saldo

Item - Item Inventory, Riwayat Trading/Gift, Player ID

Penjual;

Top up - Bukti pengiriman dari Supplier/Gift yang menunjukan jumlah pengiriman sesuai ke Player ID pembeli dan juga tanggal/waktu pengiriman

Akun Game - Bukti akun sudah tidak terkait di akun sosmed manapun, bukti akun sudah sesuai deskripsi, bukti seller sudah tidak ada akses ke akun

Akun Entertainment - Bukti pengiriman Akun/Subscription, bukti pembayaran Subscription/Billing

Voucher - Bukti tanggal pembelian voucher

Item - Riwayat Trade/Gift ke akun pembeli yang menunjukan Player ID/Nama Pembeli

 

 

Q: Berapa ketentuan jumlah bukti yang bisa aku lampirkan dan maksimum karakter yang bisa aku tulis pada fitur Ajukan Kendala saat aku memberi respons?

A: Kamu diwajibkan untuk memberi jumlah bukti berupa gambar paling sedikit sebanyak 2 (dua) dan paling banyak sebanyak 5. Selain itu kamu juga dibatasi menulis keterangan bukti pada masing-masing respons sebanyak 500 karakter ya!

 

 

Q: Mengapa status pesanan/pengiriman aku yang terkendala di fitur Kendala Pesanan itemku menjadi selesai?

A: Status pesanan/pengiriman kamu yang terkendala bisa menjadi selesai dikarenakan beberapa hal yaitu:

- Penjual menolak pengajuan kendala pembeli, dan pembeli tidak memberikan respon setelah 24 jam atau menyetujui penolakan penjual

- Penjual menyetujui solusi melengkapi pesanan dan telah mengklaim bahwa pesanan telah dilengkapi, lalu pembeli tidak memberikan respon setelah 24 jam atau mengkonfirmasi bahwa pesanan sudah dilengkapi

- Tim CS itemku telah memutuskan status untuk pesanan yang terkendala sesuai dengan bukti yang telah diberikan oleh penjual dan pembeli

- Pembeli memutuskan mengakhiri pengajuan kendala dikarenakan sudah ada solusi untuk pesanan yang terkendala

 

 

Q: Mengapa status pesanan/pengiriman aku yang terkendala di fitur Kendala Pesanan itemku menjadi dikembalikan?

A: Status pesanan/pengiriman kamu yang terkendala bisa menjadi dikembalikani dikarenakan beberapa hal yaitu:

- Penjual menerima solusi pengembalian dana dari pembeli

- Penjual tidak merespons pada saat pembeli telah mengajukan solusi berupa pengembalian dana atau lengkapi pesanan

- Tim CS itemku telah memutuskan status untuk pesanan yang terkendala sesuai dengan bukti yang telah diberikan oleh penjual dan pembeli

 

 

Q: Apakah aku bisa mengubah solusi yang aku pilih atau memperbaiki bukti?

A: Kamu tidak dapat mengubah opsi solusi yang ssudah kamu pilih, maka pastikan bahwa opsi yang kamu pilih sudah sesuai dan selalu mengecek kembali bukti yang akan kamu unggah ya.

 

 

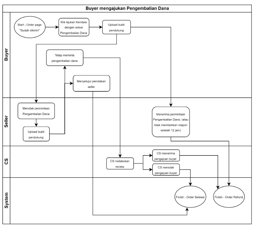
Q: Bagaimana alur proses fitur ajukan kendala jika aku ingin mengajukan opsi pengembalian dana?

A: Berikut adalah alur proses jika aku ingin mengajukan opsi pengembalian dana melalui fitur ajukan kendala

 

 

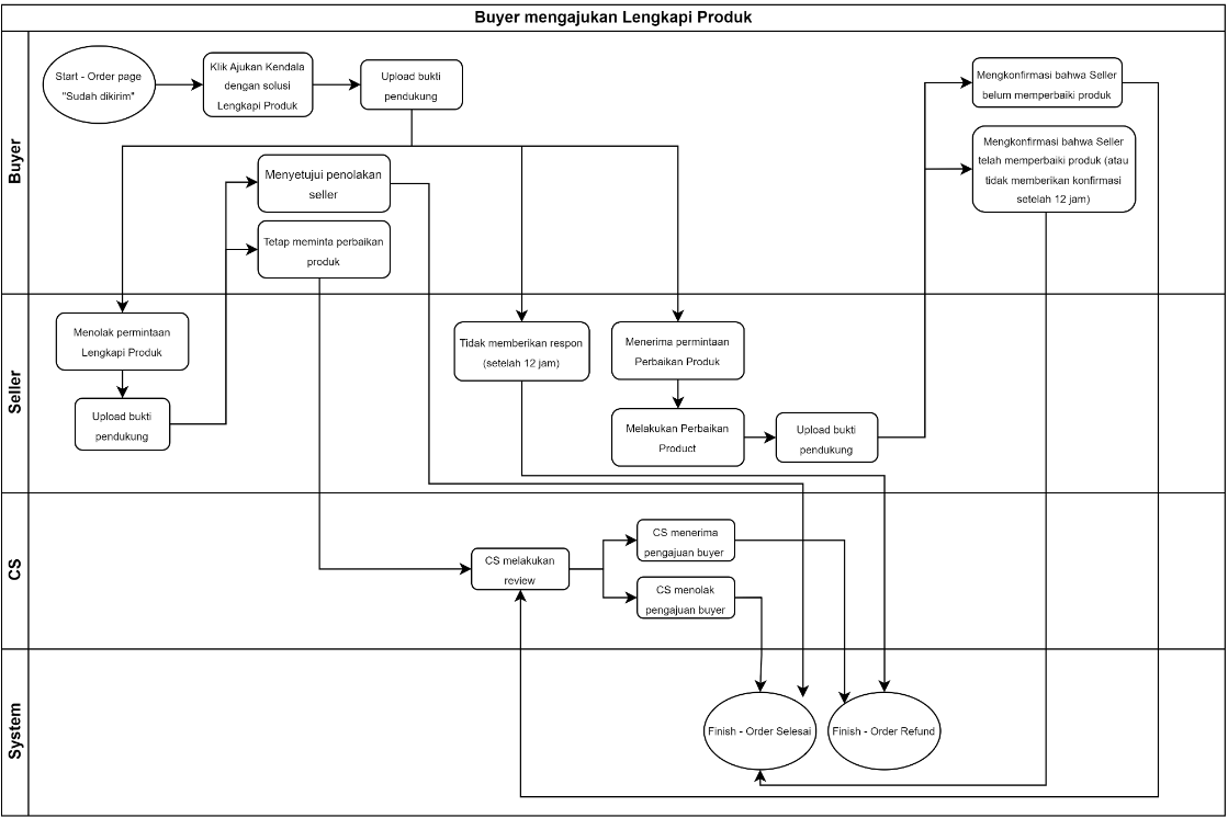
Q: Bagaimana alur proses fitur ajukan kendala jika aku ingin mengajukan opsi lengkapi produk?

A: Berikut adalah alur proses jika aku ingin mengajukan opsi lengkapi produk melalui fitur ajukan kendala

 

 

Q: Untuk pesanan yang sama, apakah aku bisa mengajukan pesanan berkendala lebih dari sekali difitur Kendala Pesanan itemku?

A:  Kamu tidak dapat mengajukan kendala lagi untuk pesanan yang sudah pernah masuk kedalam fitur Ajukan Kendala. Dan keputusan yang sudah ditetapkan didalam fitur ini sudah tidak dapat diganggu gugat.